凌晨重磅!从5%增至20%!MSCI大幅提高A股权重,速看421只纳入股中文名单,A股上涨相迎,5500亿增量资金候场
时间:19-03-04 来源:券商中国
凌晨重磅!从5%增至20%!MSCI大幅提高A股权重,速看421只纳入股中文名单,A股上涨相迎,5500亿增量资金候场
A股再迎重磅利好!MSCI大幅提高A股权重——20%纳入因子!421只被纳入A股全名单来了!
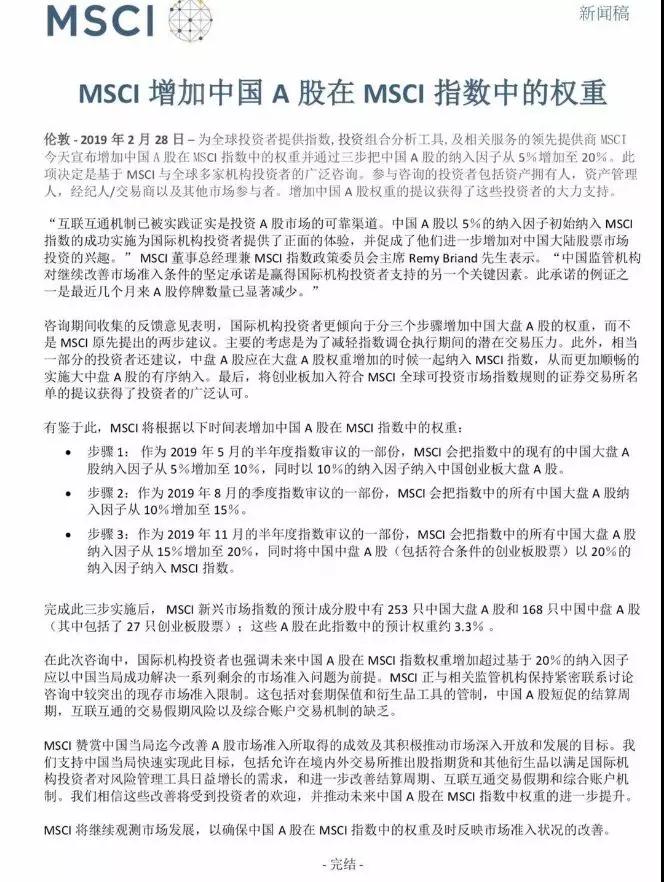
3月1日,MSCI公布对进一步增加A股在MSCI指数中权重的咨询结果,决定将现有大盘A股在MSCI全球基准指数中的纳入因子由5%提高至20%,分三步落实,分别在5月、8月和11月逐步提升,11月将中盘A股以20%纳入因子加入MSCI中国指数。
MSCI新兴市场指数的预计成分股中有253只中国大盘A股,168只中国中盘A股,其中包括了27只创业板股票,值得注意的是,这也是创业板股票首次入摩。
步骤1:作为2019年5月的半年度指数审议的一部份,MSCI会把指数中的现有的中国大盘A股纳入因子从5%增加至10%,同时以10%的纳入因子纳入中国创业板大盘A股。
步骤2:作为2019年8月的季度指数审议的一部份,MSCI会把指数中的所有中国大盘A股纳入因子从10%增加至15%。
步骤3:作为2019年11月的半年度指数审议的一部份,MSCI会把指数中的所有中国大盘A股纳入因子从15%增加至20%,同时将中国中盘A股(包括符合条件的创业板股票)以20%的纳入因子纳入MSCI指数。
受此影响,A股三大股指全部高开,创业板大幅高开1.5%,27只潜在成分股全线飘红,宁德时代、爱尔眼科、机器人、汇川技术均高开逾3%。


MSCI表示,完成三步实施后,MSCI新兴市场指数的预计成分股中有253只中国大盘A股和168只中国中盘A股(其中包括了27只创业板股票);这些A股在此指数中的预计权重约3.3%。

根据此前MSCI预料,权重由5%提高至20%,可能会吸引逾800亿美元(5500亿人民币)的新外国投资进入这个全球第二大经济体的股市(A股市场)。
MSCI宣布分三步将中国大盘A股纳入因子从5%提升至20%
3月1日,MSCI发布公告称,将扩大中国A股在MSCI全球基准指数中的纳入因子至20%(当前为5%),时间表如下:
步骤1:作为2019年5月的半年度指数审议的一部份,MSCI会把指数中的现有的中国大盘A股纳入因子从5%增加至10%,同时以10%的纳入因子纳入中国创业板大盘A股。
步骤2:作为2019年8月的季度指数审议的一部份,MSCI会把指数中的所有中国大盘A股纳入因子从10%增加至15%。
步骤3:作为2019年11月的半年度指数审议的一部份,MSCI会把指数中的所有中国大盘A股纳入因子从15%增加至20%,同时将中国中盘A股(包括符合条件的创业板股票)以20%的纳入因子纳入MSCI指数。

完成此三步实施后,MSCI新兴市场指数的预计成分股中有253只中国大盘A股和168只中国中盘A股(其中包括了27只创业板股票):这些A股在此指数中的预计权重约3.3%。
MSCI表示,在此次咨询中,国际机构投资者也强调未来中国A股在MSCI指数权重增加超过基于20%的纳入因子应以中国当局成功解决一系列剩余的市场准入问题为前提。MSCI正与相关监管机构保持紧密联系讨论咨询中较突出的现存市场准入限制。这包括对套期保值和衍生品工具的管制,中国A股短促的结算周期,互联互通的交易假期风险以及综合账户交易机制的缺乏。

两步变三步,但中盘股纳入时间表提前
在此前MSCI公布的路线图中,其建议将中国大盘A股的纳入因子由目前的5%提高至20%,将分为两步,分别在2019年5月和8月的MSCI例行评审中实施。如今MSCI表示,5%提高至20%将分三步落实,分别在5月、8月和11月逐步提升。
MSCI对此变动进行了解释,咨询期间收集的反馈意见表明,国际机构投资者更倾向于分三个步骤增加中国大盘A股的权重,而不是MSCI原先提出的两步建议。主要的考虑是为了减轻指数调仓执行期间的潜在交易压力。
值得注意的是,中盘股的纳入时间表大大提前。此前,MSCI表示,增加中国A股中盘股证券,纳入因子为20%,在2020年5月半年度指数评估审议时一步实施。如今,MSCI表示:
作为2019年11月的半年度指数审议的一部份,MSCI会把指数中的所有中国大盘A股纳入因子从15%增加至20%,同时将中国中盘A股(包括符合条件的创业板股票)以20%的纳入因子纳入MSCI指数。
MSCI表示,相当部分的投资者还建议,中盘A股应在大盘A股权重增加的时候一起纳入MSCI指数,从而更加顺畅的实施大中盘A股的有序纳入。最后,将创业板加入符合MSCI全球可投资市场指数规则的证券交易所名单的提议获得了投资者的广泛认可。
A股成“香饽饽”,还有更多外资在路上
实际上,一直以来,外资对A股市场都青睐有加,看中A股市场的远不止MSCI一家:
2018年9月,全球第二大直属公司富时罗素宣布,从2019年6月到2020年3月,分三步将A股纳入其全球股票指数系列,权重为5.5%,届时预计将吸引2000亿人民币的外资流入;
2018年12月,标普道琼斯宣布将部分A股纳入其全球指数体系,自2019年9月23日开盘前生效,纳入因子为A股可投资市值的25%,预计带来的外资规模也在千亿级别。
摩根士丹利预计,2019年A股的外资流入量将达700亿~1250亿美元。未来十年,预计每年都会有约1000亿~2200亿美元的外资流入。截至2018年底,外资持股占A股自由流通市值比例大约为7%。但长期看,外资未来在A股中的份额有可能会提升到40%至50%。
北向资金加速扫货A股,两个月净流入超1200亿
进入2019年之后,外资成为坚定看好A股的绝对主力资金,2月28日,北向资金再度出现净流入,净流入金额达28.40亿元,其中,沪股通净流入13.27亿元,深股通净流入15.13亿元。
数据显示,1月1日-2月28日的37个交易日中,北向资金仅在3个交易日内出现净流出,其余34个交易日均呈现净流入,累计净流入1210.8亿元。

整体来看,2018年北向资金净流入金额为2942.18亿元,在2019年的前两个月内,北向资金就实现净流入1210.8亿元。相当于去年全年的41.15%。从日均净流入角度来看,2018年日均净流入12.85亿元,而2019年日均净流入达32.72亿元,系去年的2.5倍。
从单月净流入情况来看,2019年的前两个月,净流入金额均超过了600亿元,分别是606.88亿元和603.92亿元,也是互联互通开通以来,仅有的单月净流入超过600亿元。

外资整体持股不得超过30%,美的和大族接近上限
随着外资的不断涌入,外资对部分股票的持股比例也在不断攀升,据深交所27日公布的最新数据显示,外资(QFII/RQFII/深股通投资者)持有美的集团17.84亿股,占公司总股本比例27.05%,持有大族激光2.89亿股,占公司总股本比例27.16%。

按照证监会要求,境外投资者的境内证券投资,应当遵循下列持股比例限制:
(一)单个境外投资者通过合格投资者持有一家上市公司股票的,持股比例不得超过该公司股份总数的10%;
(二)所有境外投资者对单个上市公司A股的持股比例总和,不超过该上市公司股份总数的30%。
证监会规定,所有境外投资者持有同一上市公司A股数额合计达到或超过该公司股份总数的26%时,交易所于次一交易日开市前通过本所网站公布境外投资者已持有该公司A股的总数及其占公司股份总数的比例。
同时,证监会还对当外资持股比例超出规定时,进行了操作指引:
当日交易结束后,单个境外投资者通过合格投资者持有一家上市公司股票超过限定比例的,合格投资者应当在5个交易日内对超过限制的部分予以平仓,并按照有关规定及时履行信息披露义务。
当日交易结束后,如遇所有境外投资者持有同一上市公司A股数额合计超过限定比例的,本所将按照后买先卖的原则,向合格投资者委托的证券公司及托管人发出平仓通知。
外资A股“定价权”日益增强
国信证券认为,从外资持股市值占A股总市值的比重看,虽然整体目前仍是不到2%的水平,但该比例持续上升,说明外资持续布局A股的思路始终没变,其在A股市场上的“话语权”也是与日俱增。
数据显示,目前国内基金持仓占A股的比重在3%左右,当然这是全部基金的持仓占比,如果只看主动型偏股基金的仓位,占比大概在1.9%左右,而且从2018年下半年开始主动型偏股基金持仓占A股比重持续下降,按照这个趋势,2019年外资持股占比很可能会与国内机构势均力敌。

国信证券指出,从外资持股的行业分布上看,其持股的行业集中度比较高而且筹码仍在不断集中,和国内机构的主动偏股型基金仓位相比,外资在其重仓的食品饮料、家用电器、休闲服务和建筑材料这几个行业明显具有更强的“定价权”。总的来说无论是总量上还是结构上,外资在A股市场上的定价地位显然是越来越重要了。

外资对A股偏好是否会发生变化?
随着外资的不断涌入,以及持股比例的不断攀升,外资流入是否会向创业板扩散?是否会向中盘股扩散?否会向非消费股扩散?正成为投资者下一步最关心的话题。
广发证券认为:
预计今年下半年外资流入会向创业板进一步扩散。1)参考深股通案例,2016年12月深港通开通后,1年内外资对深交所股票偏好明显提升;2)北上资金创业板持股比例近两年有提升趋势,且目前仍明显低于全市场创业板市值占比;3)参考韩台经验,外资对当地具有优势的新经济电子科技产业具有明显偏好。
预计今年外资仍然以流向A股大盘股为主。参考韩台经验,长期来看外资对流动性更好的大盘股的偏好持续且稳定。考虑到明年下半年中盘股有望入摩,届时外资有望阶段性向A股中盘股扩散。
当前外资在A股持股主要偏向消费股,长期来看有望向不断积累优势的新兴产业扩散。未来外资偏好方向如下:1)考虑到中国庞大市场,消费仍是外资重要偏好之一;2)中国在新经济领域不断积累优势,外资有望向新兴行业扩散。
四大因素助力外资加速流入A股
安信证券发布研报称,吸引外资年初至今大举入市的主要原因有以下四方面:
第一,A股估值探底,估值修复预期吸引外资
经历了2018年整年股市大幅下挫后,外资在2019年抄底流入的意图十分明显。纵向来看,2019年初A股估值水平已经下跌至历史底部,1月4日沪深300市盈率(TTM)为10.3倍、处于历史分位的14%。
在全球范围内横向比较,由于2018年全球股市波动,德国、法国、英国、日本股市估值也处于各自的历史低位,但就绝对值而言,沪深300指数仍低于各发达市场;与新兴市场各指数相比,沪深300指数仅高于韩国市场,远低于台湾、马来西亚、菲律宾,配臵A股性价比优势突出。截止2月22日,沪深300估值水平随股市上升13.7%,本轮外资抄底收益明显。

第二,中美经贸摩擦阶段性缓和
2018年受到中美贸易摩擦的影响,股市行情低落;近期随着中美经贸磋商不断推进,市场情绪有所提升,有助于吸引外资流入。2月22日,美国总统特朗普在白宫会见了正在美国进行第七轮中美经贸高级别磋商的中方代表人刘鹤,表示本轮磋商取得巨大进展、同时仍有不少工作需要完成,为此双方决定将本轮磋商延长两天。随着3月公布中美贸易关系结果的不断临近,中美贸易摩擦大概率进入阶段性缓和。
第三,内外部条件改善使得风险偏好回升
从汇率层面来看,2018年Q2人民币受到中美关系紧张的影响大幅贬值后,汇率维持在6.8以上的水平,19年初受到美元指数向下震荡部分影响,以及美联储预期偏鸽派、加息阶段进入尾声,人民币外部环境改善、汇率下调企稳。从国内市场情绪来看,2019年市场流动性预期趋于宽松,自1月4日央行宣布下调准备金率1个百分点,资金面趋于宽松;同时,科创板在今年上半年不断推进的消息也提升了市场对于未来的预期。

第四,A股国际化进程加快
参照2018年3月-5月,A股正式入摩前部分追踪MSCI指数的主动型外资会提前进场,被动追踪指数的基金会选择在纳入当日一次性调仓;未来A股有多个纳入国际化指数的重要时间点。除了MSCI,2019年外资流入还可能下列事件影响:6月,A股纳入FTSE指数第一阶段,实施20%;9月,A股纳入FTSE指数第二阶段,实施40%;9月,部分A股纳入标普道琼斯指数;2020年3月,A股纳入FTSE指数第三阶段,实施40%。
中国自由化开放之路与MSCI入A之旅
MSCI亚太地区首席分析师Chin Ping Chia表示,五年前,当MSCI提出将中国A股纳入其主流指数的想法时,全球投资者并不热情。
这是因为尽管MSCI中国指数(涵盖其他股票类别和海外上市的中国股票)已经成为MSCI新兴市场指数中市值最大的国家,但很少有人熟悉中国国内股票市场。全球投资者对这个市场并不熟悉,因为他们无法访问它。
尽管遭遇了多次挫折,但中国政策制定者和监管机构取得了重大进展,逐一解决了投资者的担忧。最后,当股票连接计划在2016年12月扩大到包括深圳交易所股票时,它提供了全球投资者正在寻求的突破——一个为所有投资者提供开放可访问性的市场。
2018年5月31日,MSCI将226只中国大盘A股纳入MSCI新兴市场指数。5%的初始权重意味着大约220亿美元的资本可能流入这些股票。
根据目前的数据,最初的纳入将使中国的指数比例仅增加0.8%,达到31.3%。但是,如果中国市场继续持续自由化呢? A股市场是全球最大的市场之一,交易量超过3,000只。如果完全纳入,中国股票可能占据MSCI新兴市场指数的42%,其中仅A股占指数的权重就高达16%。

Chin Ping Chia表示,如果中国市场继续自由化,中国股票--A股和其他股票类别可能占MSCI新兴市场指数的40%以上。虽然当中国的风险敞口增加时,新兴市场国家的风险可能会变得更加集中,但纳入A股有助于打开通往近年来无法进入的中国部分地区的大门,这种变化可能带来潜在的机会。
摘自—券商中国
| 上一篇 | 下一篇 |
|---|---|
| 政策呵护下的资金市 | 暴跌59%!又一科技巨头坠落神坛! |