融创拯救万达:谁比谁更疯?
时间:17-07-13 来源:港股那点事
融创拯救万达:谁比谁更疯?
7月10日,一个再平常不过的交易日,盘前,作为地产界头条小达人融创中国(1918.HK)突然间临时停牌。
隐隐就有种感觉,要出大事!
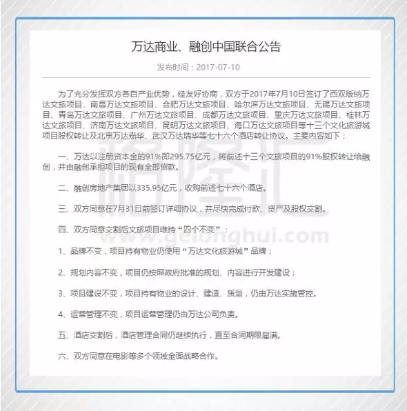
果不其然,10点左右,万达商业和融创中国联合公告:融创以335.95亿元收购万达项目76个酒店,295.75亿元收购万达13个文旅项目的91%股权,融创承担项目贷款,万达保留项目的管理权益。这意味着,除贷款外,融创此次收购支付金额高达631.7亿元,而宣布这个消息的公告只有短短的五百多个字,真正的一字千金。

果然,现在投资的发展路径是这样的:
融创停牌,万达商业退市,没办法直接参与。但是万达、酒店这两个关键词就足以让万达旗下一个港股上市公司:万达酒店发展(169.HK)怀孕,10点后,万达酒店发展开始放量,一度冲高至1.48元,涨幅148.27%。随后,吃瓜群众发现了,这个这么完美的名字里面的居然是万达海外的资产…跟这次交易一点关系都没有,公司随即也澄清,股价快速回落,最终收盘报0.85元,涨幅46.55%...
心疼吃瓜群众一秒钟…好好看公告啊…在港股看名字炒股,10条命都不够死…
回到正题,如何理解这个631.7亿的大买卖?
一、万达扩张周期的逆转?
“有万达在,上海迪斯尼20年难盈利”的豪言壮志犹在耳旁,在被上海迪士尼盈利打脸后,转个身就打自己脸把文旅项目卖了。
先回顾下万达成立以来主要的发展阶段:
1、1988-1998年:住宅开发阶段,从大连地方性房地产开发企业发展为全国性的房企。
2、2000-2006年:住宅+商业阶段,开始发展商业地产,奠定“住宅+商业”战略。
3、2007-2014年:商业+文旅阶段,拓展文化旅游业务——万达城。
4、2014年至今:轻资产阶段,推行轻资产模式。
时代已经抛弃房地产这种又重又周期性的老故事,万达正处于“去地产化、轻资产化”转型期。
从下图万达的营收结构可以看到物业销售比例持续下降,而租赁和商管、酒店等业务的比例在持续上升。
万达近年来通过创新地产开发模式,不断轻量化。2017年上半年新发展项目28个,万达广场26个,万达城2个,万达广场全部为轻资产项目,其中投资类轻资产项目14个,合作类轻资产项目12个,而且非地产业务保持良好的增速,2017年上半年万达商业地产业务收入为563.4亿元,同比增速为11.3%,而租金收入同比增速达到34.3%。
这次的资产出售计划看起来似乎是符合去地产化和轻资产化战略的,却总有哪些地方不对?
房地产开发业务,周期短,杠杆高,现金流紧张,万达开启的商业地产模式也是通过持续性的租金收入,平滑公司的现金流,在纯开发业务之外趟出了一条租售结合的商业地产模式。在二级市场的股民角度来看,出售重资产盘活资金永远是好的,但是对于老板来讲,损益表和现金流量表相比毫无疑问是现金流量表更重要,公司财报亏钱不会死人,但是现金流兜不住,那是会死人的。屁股决定脑袋,如果转换角度,按照老板的角度来讲,酒店这种持续性的现金牛业务在平滑现金流的角度来讲是完美的,是怎样的境地,才会卖现金牛呢?
这里就要回到万达身上找原因了,去年万达登陆港交所不到两年就宣布退市,开启回A之路,目前万达商业IPO的审核状态为“已反馈”。在退市时有媒体报道,万达集团或与投资人签订激进对赌协议。退市时交易对价为 344.55 亿港元,如果公司在退市满两年或 2018 年 8 月 31 日之前未能在内地主板市场上市,万达集团将回购全部股份,并向海外及境内投资者分别支付 12%和 10%的利息。
现在距离对赌协议只剩一年时间,而目前监管政策对房企融资卡得比较严格,现在房企IPO基本处于停滞状态,万达的上市之路充满不确定性,随着时间临近,万达面临的回购款及利息支付压力也越来越大。回想今年内房在港股强势到逆天的行情,越是龙头越猛,不知万达内心有何感想,也就一两年时间,两边市场的风格居然发生了如此大的逆转,风水轮流转,两头倒的结果一般都是两头打脸…

从万达的经营上看,公司保持稳健的经营现金流入,但是万达广场和万达城这些项目都要烧钱,现金流压力也在增大,还是得靠融资。根据披露的数据显示,万达2014-2016 年间:经营活动现金流净额稳定增长,但是投资性现金流净额却一直维持高位,基本都是在靠融资输血。
联想到前阵子万达债券遭到抛售,价格快速下跌,也可以反映出万达或存在资金紧张问题,那这次卖现金牛,回笼资金的行为也就可以理解了。退一步来讲,在这种时候,能卖上价格的也就只有好资产了。从公布交易后的消息来看,王健林也指出出售后的资金将用于偿还银行贷款,进一步降低杠杆。
这次资产结构,卖的资产有万达文旅、万达酒店,卖完后,万达商业的资产组成优化了,负债率也有所下降,在排队期间有这么大的动作,一定程度说明是不得已而为之,究竟是为了还债?还是为了冲刺IPO?不知道,可以确认的是,有情况。
风起于青萍之末,也许就是万达多年以来激进扩张周期的逆转,出售这笔资产不异于一次疯狂的“缩表”行动。除了能回收出售项目的资金的600多亿元,还能把项目的负债剥离,负债进一步下降。万达城的项目投入的现金流压力也减少,还能保留项目的经营管理,算是快速达到轻资产化目的。
这个交易中万达文旅、万达酒店究竟谁是主材谁是搭售的配菜坐等后续融创的操作就知道了,问题是这里某种层面就反映了万达文旅的进度是不如人意的,如若真的那么好,真忍得下心割这个肉么?地产的钱太好赚了,又快又猛,文化的钱是服务业,讲究的是慢工出细活,讲究的是队伍建设,快不来,跟医疗一样,不是老板有钱砸就能砸出来的。
万达的豪言壮语之后的出清,某种程度上也表明了,房企跨界不易,文化地产没那么好做,周期长,资金压力大,队伍难建,单纯钱多是搞不动的,比钱的话文化地产的老大哥华侨城(000069.SZ)也不缺钱啊…
二、继续为未来下注的融创
视角又回到了房地产界话题担当融创身上,为什么又是他?
能接下600多亿资产包的房企屈指可数,肯定得是特大型房企,除了有钱,还得有想法。
万科的股权之争才刚刚尘埃落定,而且前阵子拿了一些自持的地,刚刚大手笔551亿接下了广信的资产包;恒大也刚从万科股权泥潭中抽身;碧桂园就甚少掺和并购的项目。
融创就不同了,素有并购之王的称号,江湖上也开玩笑,接盘接出经验了,去年四季度至今年一季度,融创通过并购方式增加土储的占比达到70%-80%,比如今年五月就用100多亿收购了天津著名的烂尾楼项目。
从财新网跟进信息看,孙宏斌表示收购的资金是自有资金,截至2017年6月30日,公司账面有900多亿元现金。去年底融创的现金约700亿元,今年上半年的销售业绩为1088亿元,再扣除一些项目资金投入等,账面900多亿现金也算合理。
孙宏斌曾在2015年年中的时候就表示融创在全国范围内暂停申请拿地,上面数据也显示拿地速度放缓,且主要为并购。通过并购拿地一定程度上避开了拍卖竞争所带来的高溢价,控制拿地成本。很明确,这次并购的目的并不在土地,因为酒店、文旅都不是融创擅长的纯住宅类的项目,这个多元化的节奏就让我想起几个月前,那两个人脸上自信的笑容:

今年1月,融创150亿投资乐视,虽然说法千千万,但是当时孙宏斌的一个理由至今我仍然记得很清晰,其逻辑是,二级市场上炒股的,恨不得我今年就把所有利润都冲出来,但是我做企业的要平衡长短期利益的,要考虑二十年、三十年。雨露均沾的房地产黄金时代已经结束,纯开发业务已经走到头了,接下来是房地产的白银时代,是属于巨头的白银时代,白银时代之后呢?公司还是要运营,员工还要有事做,因此就必须在当下进行布局未来,文化娱乐、互联网都是市场空间足够大的行业,虽然现在融创的班底做不了,但是可以去投,去布局这些行业,也许短期会有波动,但是为未来的布局必须得做,体量小的不投,没效率,要搞就搞大新闻,搞乐视就是融创在互联网、在娱乐上的布局。
和投资乐视不一样的地方在于:这次没有股权上的合作,单纯只是项目上的买卖,酒店业务就是简单粗暴的现金牛,文旅业务作为权益投资,可以硬扯到文化产业的布局,但是这些接过来的项目都还是在万达的操盘之下,同样是大佬,孙老板这波这么相信王老板的节奏很不像他在其他项目上的风格,例如强势入主乐视网(300104.SZ)董事会,金科股份(000656.SZ)至今还在掐架。
当然,还得等融创的最终公告,毕竟上市公司的披露要求远比联合公告的要细,目前这个剧情实在是不符合融创一贯的雷厉风行的风格。
与万达缩表不一样的是,融创则是继续踩尽油门,猛加杠杆,万达文旅和酒店的资产和负债都将入表,资产负债表继续疯狂扩张。不含负债这次交易额约632亿元,而融创市值仅仅约577亿港元,若按2016年总资产2932亿元来测算则高达21.5%。这些项目盈利情况尚未可知,但是杠杆增加却是板上钉钉的,对融创资金的压力也是显而易见的。
回顾融创今年以来的重大对外投资,累计投资已经过千亿了,而2016年年报有息负债就有1128亿元,净负债率达到121.5%,预计加上此次收购,净负债率将超过
200%。
年初,融创买乐视的时候,股价跳空低开了-8.43%,这一次,融创更大手笔、更激进的布局又会对当下的走势做出怎样的冲击,毕竟,二级市场的投资者看的都只是眼前…
结语:
这就像网上的一个段子:
万达和融创擦肩而过,互道一声:傻X。
一个是疯狂缩表,一个是疯狂加杠杆,时间将证明谁对谁错。只是万达错了,它还能活着,只是少赚一些钱,而融创错了,那历史可能就要重演了。
现在全球货币周期已经转向,带头大哥美联储今年已经加息两次,下半年还要缩表,一个是顺势而为,一个是逆势而上,现在看起来,顺势而为的显得轻松一点,不信,看照片。

摘自—港股那点事
| 上一篇 | 下一篇 |
|---|---|
| 融创吃成地产业第一军团:并购成孙氏扩张捷径... | 秦朔:王健林不堪“负重”,中国经济能否“变... |