重磅会议开幕:关于“十五五”规划,我们列了五大主线
时间:25-10-21 来源:吴晓波频道
重磅会议开幕:关于“十五五”规划,我们列了五大主线
“‘十五五’是迈向2035现代化的关键五年,也是中国经济高质量发展的关键节点。”
自今日开始,连续四天,重磅会议开幕:10月20日至23日,党的二十届四中全会在北京召开。
简单而言,这场会议的主要内容,就是审议并通过“十五五”规划,为未来5年的中国社会经济发展指引发展方向。
参照以往,在会议结束之后不久,我们就将会收到一份约2万字左右,更加详细版本的《中共中央关于制定国民经济和社会发展第十五个五年规划的建议》。
“十五五”规划的全称是中华人民共和国国民经济和社会发展五年规划纲要,自1953年开始制定第一个“五年规划”以来,我国形成了用中长期规划来指导社会和经济发展的制度,而即将出炉的“十五五”规划是中国一系列五年规划中的第十五个。从三个方面看,这份规划的地位尤为关键。
从战略部署来看,“十五五”是迈向2035现代化目标的关键五年,属中国经济高质量发展的关键节点。
从产业规划来看,本次“十五五”需要重点关注的产业主要涉及科技(新质生产力)、金融、农业、能源四个大方向。
从实现目标来看,“十五五”期间,有多项长期战略目标即将截止。如2028年城镇化率达70%;完成2024—2028年化债任务;2030年实现碳达峰;人工智能应用普及率达90%等。
那么未来的“十五五”规划到底会如何制定?今天的文章,我们综合了一些文件以及券商研报,总结梳理了一份“十五五”规划前瞻,并归纳了其中五大主线,供各位参考。
值得一提的是,“十四五”打下的坚实基础,为“十五五”的战略布局提供了宝贵的经验和有利的条件,因此在这之前,我们先来看一下我们已经取得的成绩单,这是“十四五”的终点,也是“十五五”的起点:
“十四五”时期,我国GDP年均增长5.5%,跃升至134万亿人民币;人均GDP从2020年的10632美元提升至2024年的13445美元;科技创新实力显著提升,2024年研发经费投入3.6万亿人民币,稳居世界第二,专利申请与授权量全球第一;国内国际双循环质量稳步提升;服务贸易规模稳居世界第二,货物贸易第一大国的地位更加稳固。
基建强国
“十五五”规划的核心思想,是在外部环境面临“百年未有之大变局”下集中力量办好自己的事情,而这就不得不提到一个词:“两重”。
“两重”建设是指推进国家重大战略实施和重点领域安全能力建设,是中央通过发行超长期特别国债等资金重点支持的方向。而从中央层面来看,“十五五”规划将会继续突出重大工程对经济的引领作用。
今年3月份,国家发改委明文提出,要更大力度支持“两重”项目,及早谋划“十五五”重大项目,常态化做好项目谋划储备,加力推进“两重”建设。
那么,“十五五”中的“两重”到底会有哪些项目呢?
根据2025年主要省市公布的重大项目投资计划,这些项目分别是:川藏铁路、西部陆海新通道、沿江高铁、京昆高铁等项目;此外,国家水网、新能源大基地、全国一体化算力网络、“东数西算”工程,也将成为重点。
“两重”项目的开工和实施将对经济起到“压舱石”的作用,依据发改委透露的数据:2025年“两重”建设共安排8000亿元支持1459个项目,今年1—5月份,计划总投资亿元及以上项目投资同比增长6.5%,拉动全部投资增长3.6个百分点,增速比全部投资高2.8个百分点。
而从“十三五”到“十四五”的趋势来看,“两重”项目中民生、生态和基础设施领域项目占比较高,未来的“十五五”或将延续这种趋势——这也是“集中力量办大事”的生动体现。

毕竟,粮食安全、能源资源安全、生态安全、科技自立自强等方面关系到国家建设和民族复兴,但这些领域偏偏又需要长期的投资,并在短期内难以看到效果。
因此,国家选择通过“两重”项目,直接推动这些重点工程的建设,这也是这个领域在中国“十五五”规划中如此备受瞩目的原因。
科技强国
科技创新则是“十五五”规划中,驱动中国这艘巨轮前行的澎湃引擎。未来5年,我国的科技发展模式将从要素驱动,转向创新驱动和内需拉动的新型驱动模式。
由于过去的五年计划编纂,往往会通过高层地方调研以及召开座谈会听取意见,因此可以从两个方面来推测“十五五”规划中可能出现的科技主线行业。
◎ 第一,根据对调研数据进行分析,高层调研的重点产业主要有5大领域行业,它们分别是制造业高端智能化、被卡脖子的技术行业、通信新基建、人工智能以及能源改革。
◎ 第二,从重要会议看政策取向。这部分行业包括新质生产力、人工智能、制造业反内卷、国防军工、深海科技、文化、教育等领域。
这两大块加起来,基本可以构成“十五五”规划可能涉及的行业主线。
此外,在上面所有被关注的领域中,“新质生产力”既是各大文件中出现的高频词汇,也是政策持续关注的重点。
简单而言,新质生产力是以原创性、颠覆性科技创新推动产业创新的生产力。发展新质生产力能够带来资源配置和生产效率的全面提升,实现高质量发展。
它自2023年9月份被首次提出,2024年被写入《政府工作报告》,2025年又中央一号文件等多份重要文件中出现,成为国家层面的具体行动纲领和发展战略。
总体而言,“新质生产力”可被拆分成四大领域。
1.战略新兴行业:主要包括信息技术、生物科技、新能源、航空航天、高端制造、低空经济等。
2.未来产业:这部分主要包括科技领域最前沿的人工智能、元宇宙、机器人、量子技术等。
3.数字经济:主要包括算力、大数据、云计算、工业互联网、物联网等。
4.传统产业升级:主要包括建材、化工、有色等传统行业通过智能化改造进行的转型升级等。
金融强国
金融是经济的血脉,也是中国国家竞争力的核心组成部分,因此,“金融强国”是中国发展的“必经之路”。
2023年中央金融工作会议对推动金融高质量发展作出了重要部署,并提出了关键的要求:“以加快建设金融强国为目标”。
具体表现为“六个强大”:强大的货币、强大的中央银行、强大的金融机构、强大的国际金融中心、强大的金融监管、强大的金融人才队伍。
强大的货币,能够促进人民币国际化和对外开放;强大的中央银行,能更好的把控货币政策;强大的金融机构,拥有更强的抗风险能力;强大的国际金融中心,能够更好的吸引国外投资者;强大的金融监管,带来更健全的金融法治;最后,强大的金融人才队伍能加速培养复合型人才。
“六个强大”虽然是“十四五”时期提出来的要求,但依然会在“十五五”期间内加速落地。
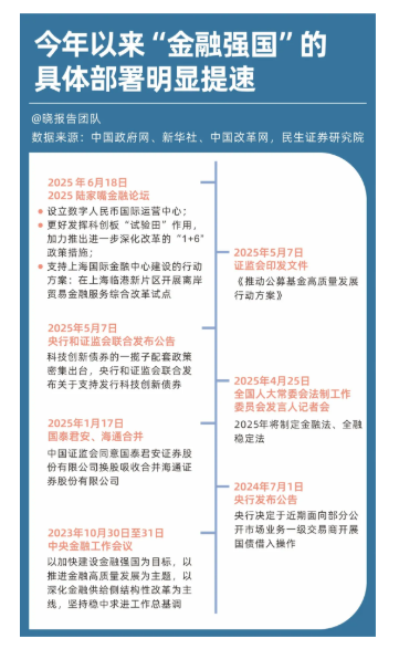
从2023年提出到2025年,“金融强国”的具体部署明显提速。特别是在2025年6月18日,陆家嘴金融论坛提出建设数字人民币国际运营中心;发挥科创板“试验田”作用,支持上海国际金融中心建设方案等,让“金融强国”建设又迈出了一大步。
而在“十四五”期间,中国金融竞争力排名明显提升。根据《全球金融竞争力报告》,中国金融竞争力从2020年的41.2增长至2024年的45.3。排名从全球第八上升至全球第四位。
与此同时,人民币跨境收付金额也逐年攀升,增长势头良好。
如今,中国已经站在从金融大国迈向金融强国的关键隘口,有望实现从规模扩张到质量效应的跨越。
消费强国
从内部环境来看,内需不足依然是“十五五”时期的主要矛盾。
数据显示,2024年中国居民消费率仅为39.9%,而美国同期消费率为68%,我们的数据大幅低于欧美日韩等主要发达经济体。
为了进一步刺激居民消费,“十五五”规划或将给出两种解决方案。
??第一,增加居民收入。
从增加居民消费的角度来看,保障就业,增加工资性收入,提高劳动报酬在初次分配中的比重是关键,“十五五”时期将会随着产业升级进步打造一批新的就业增长点,创造更多形式的就业岗位。
此外,“十五五”期间将会继续拓宽居民增收渠道,提升资本市场回报率,增加投资者的财产性收入。
??第二,减轻居民消费负担。
“十五五”时期的重点,或将是通过优化财政支出结构,提高财政对于公共支出的比重,最终做到“投资于人”。
“投资于人”,旨在通过增加教育、医疗、社保、技能培训等民生领域投入,提升人力资本,从而激发消费潜力、推动产业升级,形成经济发展与民生改善的良性循环。
有研究表明,如果对卫生等公共支出的比重提高1%,将会带动私人消费增长1.4%。
当然,要真正做到“投资于人”,需要政策方面的进一步支持。《经济参考报》提到,在编制“十五五”规划时,应当研究制定“投资于人”提振消费考核评价实施办法,将“投资于人”纳入经济政策“工具箱”。
此外,就是大力发展服务型消费。最近两年,国家层面,密集出台了多项服务消费刺激政策。如2024年8月3日,国务院出台《促进服务消费高质量发展的意见》,2025年3月16日推出《提振消费专项行动方案》、7月28日的《育儿补贴制度实施方案》等。
除了服务消费之外,今年很多人买家电、买手机、买电脑都享受到了国家的补贴,这也是国家利用超长期特别国债,掏出真金白银刺激消费。
那么,未来哪些产业将成为“十五五”期间可能的消费突破口呢?
2024年12月,中央经济工作会议提到,要“积极发展首发经济、冰雪经济、银发经济”,而根据地方两会的报告,诸如文旅、体育赛事(比如苏超)等也将成为“十五五”中出彩的新消费点。
民生强国
最近20年,中国民生政策经历了巨大转变,从“十五”至“十一五”的保障基本生存、构建和谐社会,“十二五”的体系构建与均等化,再到“十三五”的精准施策与全面小康,直至“十四五”确立以增进民生福祉、迈向共同富裕为核心的全面福祉导向。
“十四五”时期的民生指标推进良好,但依然存在不少短板,比如托育服务供给不足,以及养老床位总量短缺等短板较为突出。这也揭示了“十五五”面临三大挑战。
这三大挑战分别为基本公共服务均等化不足(城乡民生服务差异大);居民收入预期不稳;老龄化与少子化问题交织。
如何解决这三大问题,将会是“十五五”规划民生政策的重要课题,而从产业发展和投资主体来看,或主要有三大主线值得关注:
◎ 第一是大健康与大保育经济,这部分的市场逻辑在于老龄化带来的银发经济的刚性需求,以及“投资于人”所带来的发展机遇。
◎ 第二是人力资本服务业,对于中青年群体,“十五五”期间的产业升级将会带来人才结构的重塑,为了更好的就业,中青年群体需要接受高端职业技能培训,通过享受政府“投资于人”的财政投入,用终身学习来增强自我技能,最终实现高质量就业。
◎ 第三是新兴消费和家庭服务。随着“十五五”期间,政府对于教育、医疗和养老投入的增加,被释放的购买力将会流向健康食品、文化旅游、体育健身等新型消费。
结语
“十五五”规划作为中国未来五年的发展蓝图,其重要性不言而喻。本文基于现有的公开文件和研报分析,梳理了“十五五”规划几条可能的主线,旨在提供一个前瞻性的参考。
当然,所有的前瞻分析终究只是“预热”,未来几天的会议将释放哪些重磅信号,最终的《建议》将如何描绘中国未来五年的具体路径?让我们保持密切关注,共同期待这份即将出炉的时代答卷。
源自—吴晓波频道
| 上一篇 | 下一篇 |
|---|---|
| 优异投资者的思维要求:第二层思维 | 10年来最猛的VC,赚了1780亿 |